Hi, I’m Samuele, from Italy, and I’m a Master’s graduate in Mechanical Engineering. I’m ambitious, curious, and excited to kickstart my career.My main interests lies in Aerospace 🛰️ and Urban Sustainability🌎. I’m looking for opportunities in sales, consulting, or management, as I thrive in roles that allow me to connect with people, build relationships, and keep learning every day.I want to see what I'm really capable of. Let’s make an impact together! 🚀✨
MATLAB | Ansys | Envi_Met | QGIS | SolidWorks | AutoCAD | Excel | Power Point

Master's Thesis
Six-month research project at the City College of New York, USA: Development of a new method for assessing Storage Heat Flux through Satellite Data and Innovative Wearable Monitoring Techniques

Dynamic Field Design
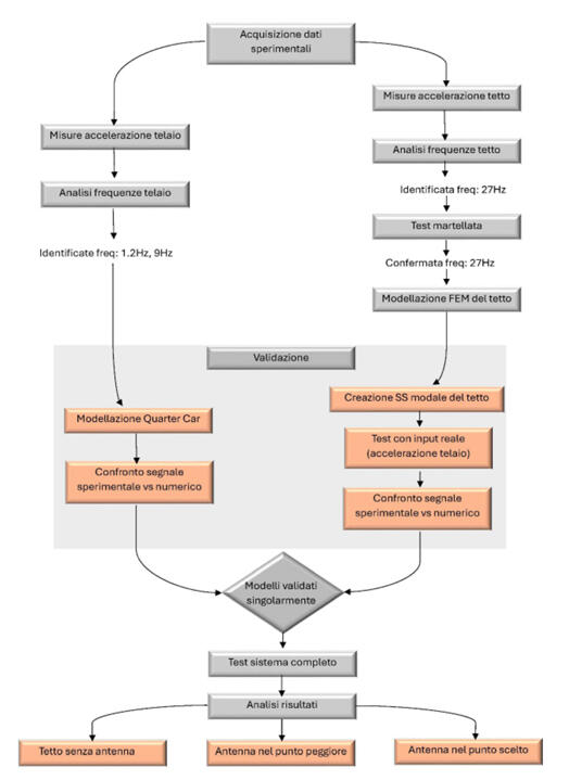
Optimization of a Satellite Dish Antenna Positioning on a Motorhome Roof: A Numerical-Experimental Vibration Study

Advanced Mechanical Design
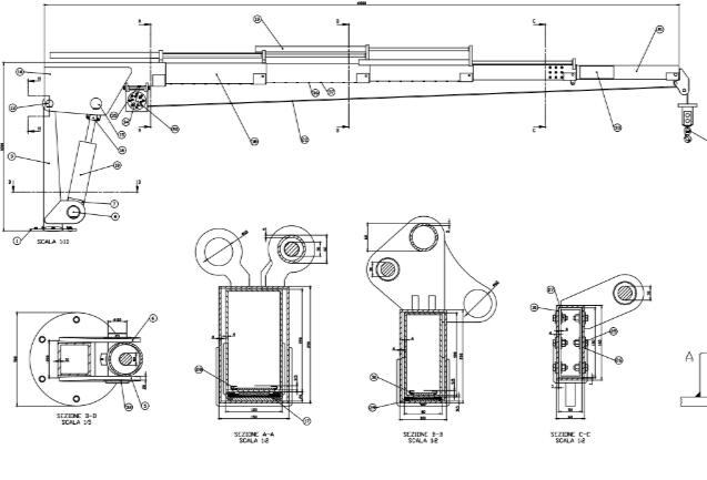
Structural Study and Dimensioning of a Spider Crane.

Prosthetic Foot
A simple yet meaningful contribution to a project born from resilience and friendship: the conceptual design of a sport-oriented prosthetic foot, developed by a friend after a life-changing event.

Winner of the H2CU College Italia Program and Erasmus Extra-UE Scholarship:
New York, USA (6 months, 2023)


Winner of Intercultura & Ferrero Scholarship:
Chengdu, China (6 weeks, 2017)
Thank you for taking the time to visit my portfolio!
If you'd like to chat about me joining your team, feel free to email me using the form below 👇
© Untitled. All rights reserved.
Master's Thesis
Highlights and Skills Acquired
Collaborated with CUNY and NOAA research teams
Gained proficiency in accessing and processing satellite data
Presented research findings to international teams
Contributed to maintaining UniPG-CUNY partnership
Helped address technical equipment issues
Developed expertise in EnviMet and QGIS softwares
"A Novel Approach to Estimating Storage Heat Flux Using Wearable Sensor Data"
This study presents a novel method for estimating Storage Heat Flux (Qs) using wearable sensors instead of traditional satellite data. Using Enviwear technology and ENVI-met modeling, the approach provides high-resolution temperature data at pedestrian level in urban environments (New York City), offering improved accuracy and continuous monitoring regardless of weather conditions.
Monitoring campaign
'Enviwear' is a wearable monitoring system developed at the University of Perugia by Professor Anna Laura Pisello. It collects hyperlocal environmental data from a pedestrian perspective, measuring: temperature, humidity, wind, radiation, air quality, and GPS location, with real-time cloud transmission.


The monitoring campaign consisted in approximately 80 walks around Manhattan, New York (USA).
Cooling effect in Central Park - 03.08.2023
TVS Model developed by P.Ramamurthy, City College Of New York
The collaboration with Professor Ramamurthy at CUNY led to adapting his storage heat flux model, wich uses GOES-16 Satellite-based LST data, to use pedestrian-level measurements, offering an alternative to satellite data which is frequently unavailable due to cloud cover.
Weather Station and Enviwear Data Integration

I developed a method to overcome satellite data limitations in the TVS model, which requires 24-hour LST profiles often unavailable due to cloud cover. By integrating Enviwear's detailed pedestrian-level measurements (collected during two one-hour periods daily) with continuous weather station data, I created complete 24-hour temperature and humidity profiles at pedestrian level.These profiles served as input for ENVI-met simulations, which generated simulated 24-hour LST data. This simulated LST could then be used in the TVS model, providing an alternative to satellite measurements while maintaining the pedestrian-level perspective that was central to the research.
Urban 3D modeling in Envi_met

The 3D modeling used NYC Open Data shapefiles for land cover, buildings, and trees. Building materials were assigned through a QGIS script based on construction year and height, reflecting NYC's architectural evolution.
Trees were classified by species and size, with street trees processed automatically and park trees classified manually. This approach ensured accurate physical and thermal representation of the urban environment.

Results

Results of the TVS model using GOES-16 Satellite Data, showing storage heat flux components at 2km spatial resolution.
Results using LST modeled by ENVI-met urban simulation, achieving much higher spatial resolution (5m) and capturing detailed pedestrian-level variations.

Key Findings
Both methods show similar daily patterns of heat storage and release
ENVI-met simulation provides finer spatial detail, capturing local variations
Component analysis reveals building surfaces as dominant contributors
Method demonstrates viability of pedestrian-level approach to heat flux estimation

Prosthetic Foot
This project aimed to develop a sport-oriented prosthetic foot, inspired by a personal story of resilience and recovery. The idea originated from a friend, a car mechanic, motivated by another close friend’s survival of a shark attack.
While this is a work-in-progress project, I contributed a preliminary 3D model using ANSYS. The model was simple and conceptual, serving as a foundation to visualize the idea and explore future possibilities.
Although my involvement was modest, this project holds emotional significance.
Product Development: Market Research and Design Process
Key Skills Developed
Market Research & Analysis: Conducted comprehensive survey with 68 water sports enthusiasts, gathering crucial user insights and requirements for product development.
Innovative Design: Developed novel safety solution integrating automatic inflatable life jacket into wetsuit, addressing key market needs.


3D CAD Adaptation: Applied mechanical engineering CAD skills to model non-traditional objects.
Regulatory Understanding: Developed familiarity with safety equipment standards (UNI-EN ISO 12402) and certification requirements for personal flotation devices.
User-Centered Approach: Converted user feedback into technical specifications and design requirements.
Project Lifecycle: Managed complete development process from concept to final specification.

Advanced Mechanical Design
Key Skills Developed

Advanced Mechanical Analysis: Mastered complex static and fatigue analysis of mechanical systems, including welds, bolts, and structural elements under various loading conditions.
Industrial Standards Application: Gained proficiency in applying relevant engineering standards (ISO, CNR, UNI) for component selection and structural verification.
Technical Component Selection: Developed expertise in selecting standardized components from industrial catalogs while meeting specific technical requirements.
CAD System Design: Created detailed technical drawings of the complete system, including assembly and component specifications.


Load Analysis: Performed comprehensive load analysis considering different operating conditions and safety factors.
Structural Optimization: Balanced safety requirements with material optimization through iterative design processes.